Ebpay

数据资产入表解决方案

高效数据资产入表规划,专业数据合规,精确成本分摊,释放数据价值,助力国央企和上市公司一站式数据资产入表。

数据资产入表解决方案

高效数据资产入表规划,专业数据合规,精确成本分摊,释放数据价值,助力国央企和上市公司一站式数据资产入表。

数据资产入表实务操作的难点及解决方案

时间:2023-11-24来源:互联网浏览数:115

在当前数字化的浪潮下,数据已经成为劳动、土地、知识、技术以后的第五大生产要素,“数据就是资源”已成为共识。8月21日,财政部正式印发《企业数据资源相关会计处理暂行规定》,对于符合规定定义和确认条件的数据资产,可确认为无形资产或存货。数据资源会计处理方式的确定,意味着数据将作为资产正式被纳入会计报表,数据价值凸显。

如何认识入表,到底要怎么实现入表,是当下大家关注的问题。Ebpay数据资产入表实务系列直播邀请了毕马威金融数字化赋能咨询全国主管合伙人陈立节,与大家分享在入表实务操作过程中遇到的痛点难点以及一些解决建议。

一、数据资源范围认定


在实操过程中碰到的第一个最大的难题是范围的认定上,因为范围太广。比如说人行有发布一个《数据资源目录编制指南》,它对数据资源的定义非常之广泛——“所有业务经营管理过程中产生的电子类的数据,都称之为数据资源。”

对于企业而言,除了纸质文件,其他的所有数据基本上都是以电子形式存储的。按照人行的数据资源的定义来讲的话,除纸质文件外都属于数据资源。数据资源量太大了,到底怎么办?是所有数据资源都去梳理一遍?还有数据资源里面相对来讲要去做一些重点的划分、优先级的排布呢?所以这是现在大家碰到的最最直接的第一个问题。

建议要做一个初步的梳理,对于企业而言要结合行业特性,不同行业可能梳理的过程、重点圈定的范围是不一样的。

针对所有以电子形式存储的数据资源,第一时间划定哪些数据资源你认为更可能符合财务对于数据资产的认定。那财务对于数据资产的认定是有三个条件:第一是合法持有、控制,第二是可以精确计量,第三是有未来的现金流入的或未来的经济利益流入的。

针对三个条件,可能不需要每一个数据项盘到这么细的颗粒度,可以以类型来稍微归类。比如企业一般拥有系统日志、历史表、配置表、中间表等很多的技术类数据,按照认定来讲都属于数据资源,但从财务的视角来看认为他未来可能对企业能直接带来经济利益的可能性比较低,或者认为对他以货币来精确计量的难度会比较大,那这类数据一开始就要把它先暂时划掉。那还有一部分数据是业务经营活动过程中天天用到的,管理层也关心的,比如采集了客户相关的数据,交易、合约信息就是非常重要的,未来产生经济利益的可能性会相对大一点,那这类数据比较倾向于先圈定。

确定下来哪些业务数据企业认为最重要,未来最有可能产生经济利益,就可以圈定了。这个过程一般需要由业务来判断,可以顺利获得召开业务部门的初步访谈或筛查,即访谈业务部门平常自己经常用到的数据是哪些?未来能够更好的支撑业务开展需要什么样的数据?顺利获得两个视角的业务访谈和筛查基本上就能圈定哪些数据对企业而言意义非常重大,就可以先圈定了。

当然这个圈定的过程,可以有很多不同划分的视角,可以圈定一个系统,举例子企业可能有有几十个系统,先大致的摸排比如CRM客户关系管理系统非常重要,要把它纳进来。还可以按照真正的业务类型来划分,举例子哪个部门的数据是比较关键的, 哪个部门的数据可能不是那么关键的,也可以做一轮的排查和划分。

所以在范围认定上第一时间要筛查完以后确定一个圈,在圈内集中召开下一步的工作,在圈外的可以往往后放一放。

二、数据资源盘点及类型认定
如果说第一步在圈定范围,只是一个叫梳理。那么第二步要召开的就是具体要做盘点工作。

固定资产盘点就是盘库存,同样的未来数据资产要入表也需要盘点,而且这个盘点会比较复杂、细致,需要定盘点的方案和模板。

盘到什么颗粒度呢?一是盘到具体数据的具体类型,比如说数据到底是基础数据、还是这个报表应用数据,要盘点到颗粒度是最细最细颗粒度的,要盘到表、字段。二是会盘到具体的集成的、应用的数据资源,可能不是简单的一张报表或一个字段,也不是简单的一个指标,是一个非常综合的可以把它称之为数据产品或者一类的所谓的解决方案。

提问:数据的模型是不是不属于数据资源?以前这些数据模型、算法、规则,可能当时在开发软件的时候已经把它作为无形资产已经认定进去了,那是否现在就可以不作为数据资源?

回答:这个应该把它一分为二来看,因为在原有的无形资产的体系下确实有一部分数据资产跟软件是揉在一起的,举个例子:开发了一套系统平台工具,肯定已经柔了很多的数据规则、算法模型,当时开发系统的时候已经把相关的成本费用都已经作为软件来入账了,那这时候盘点要不要盘?

建议是盘点的过程中还是要进行一定程度上的梳理,因为历史的可以不去做追溯调整,但24年重新要开发一套软件工具就要去梳理,开发的这套软件工具里面哪些是属于真正的软件,哪些是属于这里面数据资源,要做精细化管理的。未来一旦涉及到这类数据资源 ,一定要单独把它拿出来,不能再把它继续归到软件里面了,未来要去新增数据资源,按照新的流程来进行识别、分类和判定,如果符合入表的要求了,就可以直接入数据资产科目。

盘点过程非常复杂,有4块核心的工作步骤:

一是要召开盘点培训,盘点这项工作一般来讲牵头部门只负责组织具体盘点工作,具体盘点一定是业务部门自己做的,那一定要对业务部门要有相应培训,从系统内容与底座关系、资产盘点统筹要求、盘点工作关注重点介绍盘点工作,并介绍各类盘点模板填写要求。
第二召开数据资产盘点工作,组织风险、运营等XX个部门的业务与技术人员分批次进行集中盘点,比如说有些部门可以先盘,有些部门可以后盘,有些系统可以先盘,有些系统可以后盘
第三持续跟进盘点问题,在盘点的过程中会遇到很多的问题,业务不理解厂商不理解,模板怎么填等。要对接业务与技术人员,持续分析盘点情况,针对盘点中出现的问题进行解答,并形成问题清单,帮助后续盘点人员顺利召开盘点工作。
第四数据资产发布与维护,编写数据资产检核规则,对接数据资产平台发布数据资产盘点成果;对存量变更数据资产与模型团队、盘点人员进行确认并在资产平台统一维护。


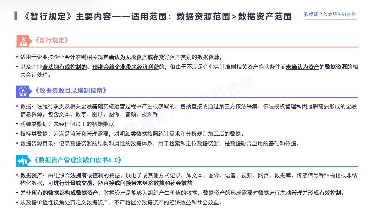
召开完范围的认定、重要数据资源的盘点,形成数据资源的目录之后,接下来就要来做判定了?怎么判断呢,要参考现有的会计准则。

财政部发布的这个暂行规定里,针对可以作为资产入表的两类是有明确说法的,针对无形资产,明确提出来了外购的无形资产和企业自行研发的数据资产要区别来对待。

外购的数据资产第一时间要满足三个条件:一是外购的数据资产的权属能否很清晰的认定,二是能否独立可靠计量、是否有单独管理,三是未来经济流入。第三个未来经济流入判定非常关键,外购的数据到底未来有没有经济流入是会牵扯到第一条确权的问题。如果在确权的过程中法律条款对方不同意,不授权把数据再对外去做第二次的销售,那不可能靠二次销售来产生价值利益,只能看未来能否利用外部数据去打造自己的产品,顺利获得自己的产品去产生未来的经济利益,可以认为它是可以间接的带来经济利益收入的。

针对自研数据,包括基于采集的数据再去加工的报表、算法、模型、指标、标签、画像、图谱,同样也要符合上述提到的三个认定条件,第一个属于确权,第二就涉及到能否独立计量,

第三未来经济利益。开发的数据产品、模型应用,到底未来能不能产生经济价价值,如果企业把数据产品化了, 到数据交易所去申请,并把产品上架了,认为应当未来是可以有经济利益流入的,就符合第三条原则。

提问:如果数据不对外去交易,不拿到交易所挂牌上市,能否证明是可以有经济利益的?

比如说打造一套内部营销数据产品,帮助业务部门提高了营销的成功率,提高业绩,是否经济利益

回答:当然算。但得证明给审计师看,开发的营销端数据应用到底对业务是否有真正的属于经济利益的流入,或者顺利获得能够降低成本也是一种经济流入。

比如说加强了风控提高了自动化效率,但是要证明给审计师看。能否精确预估未来经济利益,又会结合到无形资产的使用年限,因为如果你就是无形资产入表的话,未来无形资产就要做按使用年限进行摊销的。比如说固定资产一台电脑按照5年来摊销,100万每年摊销20万,同样的数据资产如果要满足认定的话,未来的使用年限可以在五年,每年都可以带来经济利益的,要做这样一个认定的 ,这时候可能就需要企业给审计师一个项目计划书或者是产品规划书,讲解企业开发数据产品应用于哪个场景、服务于哪个部门,投入多少钱 ,预计产出效益。

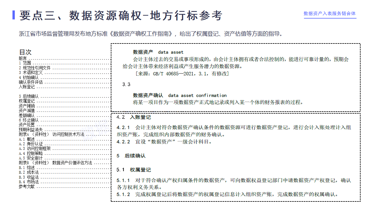
三、数据资源确权

数据20条淡化了数据的所有权,提出来的三权分制:包括数据资源的持有权、数据的加工权使用权、数据产品的经营权三种权利。

第一未来企业不论去买数据还是联合开发数据产品,一定要在法律条款里面把这个三种权利进行相应的界定。谁拥有什么、甲方乙方到底分别拥有什么、还是都都拥有、谁给你什么样的授权 ,这个都要进行认定的。在法律合规的基础上签订相应的协议, 把相应数据的权属实行认定。

第二就是现在有很多数据交易所可以给予数据确权的工作。前面提到的确权是企业自己去确权,顺利获得去签订相应的合同去获取对方的授权,很多时候也可以借现在整个数据要素的生态来实现确权。比如数据交易所在审核上架你的数据资产的过程中,就会引入到第三方的组织去出具相应的评估意见 ,顺利获得审核后一般会发一张数据资产的产权登记证。


当然可能在各地不一样,图上是浙江的数据确权的一个地方指南,每个地方的有关数据资产确权登记的条例都不太一样,但总体是可以借助交易所帮企业实现数据资产的确权和认定,一旦拿到了数据相关部门颁发的数据产权登记证,就是实现了确权的背书。

总的来说,在国家指引的基础上企业自行召开确权基础上,还可以找一些地方的交易所登记组织来召开产权登记。


第三还要讲企业内部的确权,企业确权是针对独立法人进行的确权,数据是企业的,但是企业拥有它最后怎么去落呢?在做财务管理时,固定资产的管理一定会有对应的卡片,它的归属部门的,同样的数据资产未来也要归属部门,做精细化管理,也是为了方便未来属主部门、主责部门维护管理所拥有的数据资产。

四、召开全生命周期的管理

现代数据资源的全生命周期包括采集、传输、存储、使用、交易、删除、销毁等,实际会更复杂,比如数据使用里有数据的访问、导出、加工、展示等场景,这些工作就要围绕内部确权的结果来召开。

举例子:客户数据确权了一个客户主管部门,那客户主管部门一定要把客户数据怎么采集的、采集完之后是怎么进行管理的、怎么进行加工的、怎么进行使用的要讲清楚,这过程中需要IT支持的,比如说顺利获得什么方式传输、在哪个系统间交互传输、有哪些存储、销毁到底是怎么来处理的、有没有备份等等一系列的过程,既要有业务的确证,要做精细化的管理和记录,又要有技术部门给予基础支撑。

如果业务部门不做精细化的管理会有两大影响:

第一影响核算:如果没有很清晰的成本归集,没有清晰的全生命周期成本管控,最后告诉财务要录多少账,财务不确定对不对;没有做精细化的成本记录和归集,审计师也不认,财务也没法记账。财务记账一定要有原始凭证的,原始凭证就从数据资源的生命周期各个阶段来,要有单据要有记录的。

第二影响披露:财政部的披露要求,硬性的必须要披露的是披露数据资产的变动情况,同时还要求企业可以自愿披露这些数据的详细信息。(自愿披露企业可以不披露,但要提醒的是,行业头部企业明确有很详尽的披露,那后续的企业也会跟着披露。)

五、以交易流通为驱动的数据产品建设及运营

如何给审计师证明未来数据资产是有现金流,要以产品来证明。一定要把数据打造成产品,才更有佐证去证明未来是有经济流入的。所以要求企业召开数据产品的打造,要实行从产品规划、产品设计、整个产品全生命周期的相关的管理流程,如果没有,很多时候就很难说服审计师认可入表。

在现代数据资源入表的情况下,如果实质(经济流入)很难判定,那形式就很关键了。哪怕出一套数据产品的管理办法,有数据产品的运营部门,有岗位产品经理、运营经理,还有数据产品项目规划,顺利获得这些形式上的东西让审计师相信未来就是有经济利益,只有取得认可才能入表。

六、数据资产价值评估

这一次财政部的规定对于数据质产的初始计量只允许以成本计量,但是数据资产定价和估值跟数据资源的入表可以是独立的。举例子:数据资产入表可以指入100块钱,但是估值说它值1万块钱,并且可以进行披露 。第二也允许做定价。企业的数据资产放到交易所,交易所现在都有很多的价格引擎会帮你定价,甚至可以自己定价。

在正式开始评估前,需要有两部分工作内容进行讨论确认:

一是关键业务场景确认,到底什么时候该用成本法,什么时候该用市场法。定价的时候该用市场法,估值的时候该用收益法,计量的时候用成本法,一定要有清晰的界定。每种产品用的方式不一样。第二是未来在估值的过程中,也同样的要考虑到使用年限,尤其是在用收益法来做估值的情况下更要考虑到它的使用年限。

其实数据入表和估值、定价是三件独立的事,但是中间又会牵扯到很多关联,场景是互相依赖的。

如果您对数据入表还有疑问,可私信Ebpay学习分析。
(部分内容来源网络,如有侵权请联系删除)
立即申请数据分析/数据治理产品免费试用 我要试用
产品功能
丰富的数据资产类型

该平台支持多种资源的定义和规划,包括数据库和文件等结构化和非结构化资源,并封装逻辑资源为数据产品,以全面盘点企业数据生产要素。

智能的目录活化管理

可配置的资产目录详细描述数据资源的各类信息,与元数据集成,实现批量盘点和自动更新,以应对资源变更。

多样的数据服务方式

平台管理的数据资源可快速开发多种服务,包括数据查询、下载、API、分析产品授权等高附加值服务。

全流程数据安全管控

平台内置自定义数据资产服务工作流,可根据权责划定服务审批对象,同时支持数据权限控制。数据消费者获取的数据会按照分级分类要求进行脱敏和加密处理。

可视化数据资产服务门户

平台盘点的数据资产以数据商品形式在门户中对用户开放,用户可顺利获得分类、标签、评级和关键字检索查找资产并发起服务申请。

customer

在线咨询

在线咨询

点击进入在线咨询